炒股就看金麒麟分析师研报,权威,专业,及时,全面专业在线股票配资交易平台,助您挖掘潜力主题机会!
中信证券
近日,我们再次见证了历史:一年期的定期存款利率跌破1%。
5月20日,工商银行、农业银行、中国银行、建设银行、交通银行、邮储银行六大国有银行集体下调存款挂牌利率。其中一年期的定存利率降至0.95%。
这意味着,依靠存款利息的躺平理财方式要另寻他法了。因为利率下降是未来一段时间内的大势所趋。
利率下行的大逻辑是什么?普通人如何应对?今天聊一聊
利率下行的核心逻辑
利率,也叫利息率,你可简单理解为是资金流转的成本。比如假设银行利率1%,那么:
· 今天你在银行存入100元,一年后可取走101元。
· 今天你向银行借走100元,一年后要偿还101元。
那么这1元钱,就是资金从一方流向另一方的时间成本。这样,你就很容易理解利率是如何影响市场上的资金流向的了。
先简单一点,假设银行是非盈利组织,存款利率=贷款利率,即银行吸纳储蓄进来,再贷出去没有利差收益,纯属“公益劳动”。假设利率由刚刚的1%下降至0%:
· 储蓄端,有钱人会觉得存款无利可图,自然会减少储蓄,转而加大消费或其他投资。
· 贷款端,生产者会觉得既然借钱没有成本,不妨放开借、多招人,扩大生产。
这样一来,买得多、卖得也多,整个经济体就会活跃起来,整个社会的财富雪球就滚起来了,人人都有钱赚。
这,就是降息对于经济影响的上半场。
至于下半场,当全社会大家手里都有钱时,生产者会开始提高商品价格,随之而来的是上下游原材料价格也会上涨,这样一来,工资也在涨,但是感觉钱的购买力不再增长,这就是“通货膨胀”。
所以降息的起点是刺激经济,终点是经济过热。反之,加息的作用与降息是一个镜子的两面。
显然,当下我们正处于降息的上半场。
而现实中的银行,毕竟有经营的压力专业在线股票配资交易平台,不是慈善机构。放贷利率与存款利率的息差(即净息差),是银行重要的营收来源。
所以本次银行存款利率下调,我们也能看到一个有意思的现象,那就是存款利率下降幅度要大于贷款利率的下降幅度。
就在5月20日同一天,今年首次降息政策落地,央行发布1年期和5年期以上的贷款市场报价利率(LPR)同步下调10个基点。而六大国有行的1年期和5年期的定存利率,分别下调了15个基点和25个基点。
这样的非对称降幅,可以缓解银行净息差的压力。
按照银监会的数据,近年来我国商业银行的净息差,因LPR的持续下调而受到挤压,去年末已降至1.52%,今年3月末更是下行至1.43%,低于市场利率定价自律机制提出的1.8%警戒线。
通过下调存款利息缓解净息差压力,是银行稳健经营的必要做法。
中国商业银行净息差变化
其实,以上逻辑在现实中运转时,还会受到一个很重要的因素影响,那就是人的感受。这也导致了,仅仅通过加息、降息这样的货币政策来调控经济并不是万能的。
降息的上半场,通常情况下整个经济体会因为各种各样的原因处于相对低迷或增长放缓的时期,这样的大背景下,人往往没有太多安全感,不会简单地因为存款利率下降,转而增加消费。
因此,在利率下行大趋势下,找到新的理财路径,通过投资加强财富保值增值的保障,或许才有可能增加消费的底气和意愿。
“低利率”时代的财富应对
利率下行的大势所趋下,告别“利息依赖”,是每个人需要做出的积极应对。
具体来说,你要做出两点改变:
❶ 学会拥抱波动、承担风险
在利率下行趋势下,大家所能赚取的“无风险收益率”空间将越来越小,你需要通过承担更多的风险,来弥补无风险收益率下降的收益损失。
注意,这里说的绝不是让你为了追求极致的高收益而盲目投资高风险理财产品。而是重新建立对于风险、波动的认知,而不是一味躲避、厌恶,进而找到适合自己投资新路径,提升风险认知、适度拥抱波动,提升风险容忍度。
❷ 打开多元资产配置视野
传统的存款式理财,利息依赖的背后隐含着信用依赖,即相信金融机构的刚性兑付信用,不问投什么、不问怎么投,坐等吃利息。实际上,在资管新规出台后,刚性兑付已退出历史舞台,存款式理财已逐渐被多元化资产配置所替代。
在知行合一的投资领域,视野和认知才是决定财富增长的核心上层建筑。
了解可投资产,拓宽视野,是一个不断学习的过程。希望今天可以帮助因利率下行有些焦虑但又无所适从的朋友们,开启对于新资产的认知旅程。
既然是拓视野,像货币基金、债券基金这样的大家较为熟悉的低风险品种,索性就不展开讲了,接下来不妨来认识下,证券公司相对于其他金融机构独具特色的风险分散型投资品种。
多一份认知,多一种可能。
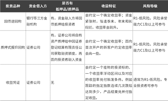
“约定”收益类投资品种
证券公司有这样一类投资品,特殊的产品底层逻辑或业务结构,形成了投资前就已“约定”收益率的效果,大幅降低了投资收益的不确定性,增加投资的安全感。
代表性品种包括:国债逆回购、质押式报价回购、收益凭证等。
证券公司“约定”收益类投资品种
注:图表内容仅作为投资知识介绍,不构成任何投资建议。投资有风险,入市需谨慎。
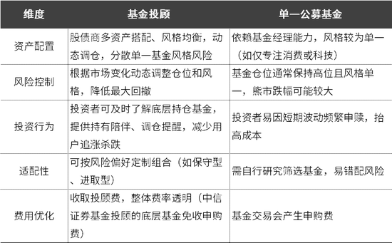
组合投资类品种
相比于大家所熟知的股票、基金,证券公司还有一类特有的投资品种,相当于将股票和基金当作底层资产,构建组合进行分散投资。
这样的投资方式,不仅降低了普通投资者布局大趋势的标的选择成本,还可通过组合策略在一定程度上降低投资的波动,提升投资过程的体验感。
代表性品种包括:基金投顾、ETF指数投资
ETF(股票组合)V.S.单一股票
注:图表内容仅作为投资知识介绍,不构成任何投资建议。投资有风险,入市需谨慎。
基金投顾(公募基金组合)
V.S.单一公募基金
注:图表内容仅作为投资知识介绍,不构成任何投资建议。投资有风险,入市需谨慎。
写在最后
利率下行,只是当下财富变局的小切口。它在提醒每个人,需要以更加积极地态度做好财富应对。
财富应对,用更长远的眼光来看,应该是覆盖财富保值、财富增值、财富传承的一系列长远规划。而不简简单单是将资产从低利息存款向高收益资产的转移。
新浪声明:此消息系转载自新浪合作媒体,新浪网登载此文出于传递更多信息之目的,并不意味着赞同其观点或证实其描述。文章内容仅供参考,不构成投资建议。投资者据此操作,风险自担。
海量资讯、精准解读,尽在新浪财经APP
责任编辑:凌辰 专业在线股票配资交易平台
股票配资官网提示:文章来自网络,不代表本站观点。